近日,海南大学热带农林学院/三亚南繁研究院刘铜教授课题组在Plant Physiology发表题为“Trichoderma microRNA-like RNA suppresses a chitinase gene in Solanum lycopersicum to escape host immunity during early root colonization”的研究论文,揭示了木霉早期定植于番茄根部木霉对番茄免疫的精准调控机制。
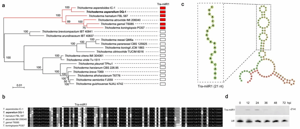
课题组前期采用棘孢木霉DQ-1灌根处理番茄根时,发现番茄的抗病性会短暂的下降,之后便被诱导增强,据此通过高通量测序技术,筛选并鉴定到一个关键的microRNA like RNA:Tra-milR1。研究发现,该milRNA在与棘孢木霉相似的五个物种(类棘孢木霉、钩状木霉、深绿木霉、盖姆斯木霉及拟康宁木霉)中均存在同源milRNA,表明该milRNA较为保守,并且在与番茄互作过程中特异性表达(图1)。

图1. 木霉与番茄互作过程中Tra-milR1的鉴定。a:木霉全基因组水平系统发育树b:木霉前体Tra-milR1的酸序列比对c:前体Tra-milR1的二级结构预测。d:木霉与番茄互作过程中Tra-milR1的Northern blot检测。
研究进一步发现,Tra-milR1存在于木霉-番茄互作的外泌体中,并且在互作过程中可以与宿主Ago蛋白SlyAgo1结合,说明该milRNA通过外泌体进入番茄根系,并与SlyAgo1结合,行驶功能(图2)。同时通过过表达及短串联靶标(STTM)技术构建Tra-milR1过表达、沉默菌株,发现这些突变株与番茄根部互作过程中,根部定植木霉生物量显著改变,表明该milRNA与木霉定植高度相关。

图2. 棘孢木霉DQ-1通过细胞外囊泡(EVs)将Tra-milR1分泌到番茄中,并在相互作用过程中通过与SlyAGO1结合劫持宿主RNAi机制。a:外泌体提取方法。b:EVs的透射电子显微镜图像,比例尺为200 nm。c:提取的EV中Tra-milR1的Northern blot分析。d:互作过程中SlyAgo1、SlyAgo2的免疫沉淀。
该研究进一步鉴定了该milRNA在番茄内的靶标mRNA , 其中SlyChit4,一个编码内切几丁质酶的蛋白被鉴定为Tra-milR1的靶基因。其中SlyChit4高度影响了木霉定植于番茄根部的进程、过表达株系根部在互作中期(40hpi)仅有少量木霉孢子附着,但在敲除株系中,早期(8hpi)就发现了大量孢子附着并生长定植。此外,将Tra-milRNA1在番茄内部表达,展现出了SlyChit4敲除株系一致的表型,说明Tra-milR1进入番茄内部通过抑制SlyChit4的表达来抑制番茄的免疫,从而影响木霉的定植(图3)。为了进一步探究SlyChit4的功能,通过转录组测序发现,SlyChit4的过表达影响了JA、ET、SA等多个防卫相关通路,从而影响番茄的免疫。同时将SlyChit4原核表达,发现该蛋白可以降解木霉细胞壁内的几丁质,从而抑制木霉孢子的萌发及生长。

图3. SlyChit4在相互作用的早期阶段抑制木霉菌定植。a:共聚焦显微镜观察显示,在互作过程中,木霉孢子在WT、OE-SlyChit4、KO-SlyChit4和Tra-milR1过表达株系根表面的粘附和生长。b:在互作过程中,木霉在不同番茄根系内定植的生物量。
综上所述,该研究揭示了木霉早期通过Tri-miR1进入番茄根部,挟持番茄Ago蛋白SlyAgo1,抑制宿主免疫基因SlyChit4的表达从而抑制番茄免疫,促进了其在宿主根部的定植,并明确了SlyChit4不仅作为免疫相关基因,同时也可以通过降解木霉细胞壁,从而抑制木霉的生长,在定植后期,木霉通过分泌效应蛋白,从而激活番茄的免疫基因表达(图4)。该研究增进了木霉作为生防菌早期逃避宿主免疫机制的理解,也为真菌milRNA的农业可持续应用提供了新思路。

图4. 木霉定植于番茄根部早期精准调控其免疫的机制模型
在读博士研究生薛鸣,王睿副教授及侯巨梅副教授为该论文的共同一作,刘铜教授为通讯作者。课题组林润茂副研究员、博士后Raja Asad Ali Khan,上海交通大学陈捷教授,南京农业大学赵弘巍教授以及海南大学王琳副教授参与了项目研究。该研究得到了国家自然科学基金委项目的资助。
全文链接:
https://doi.org/10.1093/plphys/kiaf413
(图文:刘铜,审核:王睿)